航顺芯片hk32f030mf4p6应用于市面上常见的指尖陀螺
简介:航顺芯片hk32f030mf4p6应用于市面上常见的指尖陀螺开源协议: GPL 3.0
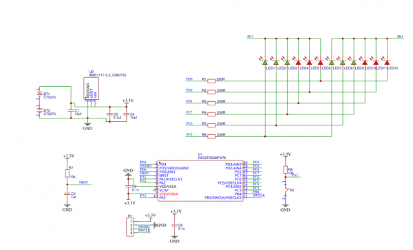
设计原理图

PCB

如需要了解更多航顺MCU产品,请联系航顺核心代理商,颖特新科技,或者扫码联系我们!

在之前的介绍中,我们也为大家介绍了《航顺芯片HK32F030MF4P6应用于流水灯》,也是目前我们主推的非常成熟的解决方案!

编辑:zzy 最后修改时间:2022-06-24

PCB

如需要了解更多航顺MCU产品,请联系航顺核心代理商,颖特新科技,或者扫码联系我们!

在之前的介绍中,我们也为大家介绍了《航顺芯片HK32F030MF4P6应用于流水灯》,也是目前我们主推的非常成熟的解决方案!

编辑:zzy 最后修改时间:2022-06-24

扫码关注我们
0755-82591179
传真:0755-82591176
邮箱:vicky@yingtexin.net
地址:深圳市龙华区民治街道民治大道973万众润丰创业园A栋2楼A08

Copyright © 2014-2023 江南app官方网站下载安卓 All Rights Reserved. 粤ICP备14043402号-4