立琦RT9422电池管理芯片电路图及其规格特点介绍
RT9422 是供单节锂离子/锂聚合物电池使用的电量计产品,适合安装在电池包中使用以完成电池电量的计算和管理工作,对嵌入式电池应用也同样支持。

它使用基于电流检测的电压电量计量方法,利用电池实际电压和开路电压之间的关系确定电池荷电状态的增加或减少,再经电流检测信息补偿以后可准确得知并上报电池的荷电状态、健康状态、充满容量、可使用时间和使用循环数等信息。
加入了电流检测信息的电量计算方法可得到平滑的电池荷电状态信息,不会形成时间累积误差和电流累积误差,相比受累于电流检测误差和电池自放电会造成电池荷电状态误差的库伦计量算法更具优势。
RT9422 利用中断机制提供完整的电池状态信息上报服务,可向主处理器实时提供电池过压、欠压、过热等状态报警。在高倍率充电应用中,它所使用的开尔文连接模式可消除 IR 压降效应,具有更好的充电特性和安全性。它所具有的 SOC (荷电状态) 下限报警和 SOC 变化报警也非常有用。
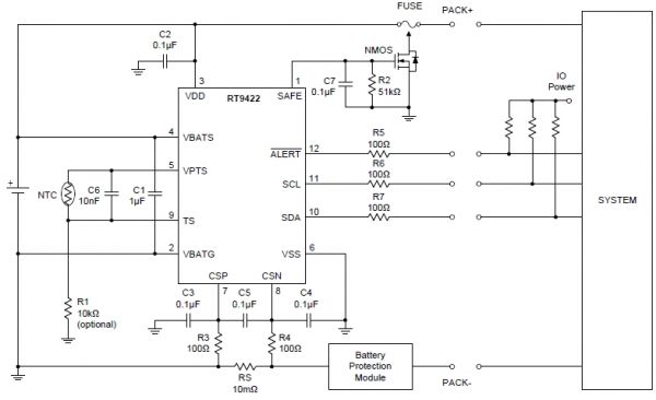
RT9422 在严重故障情形下可通过其 SAFE 引脚发出指示信号以提供第二重安全保护特性,可用作切断电池包与外界联系的在线熔丝控制信号,此操作与电池所处的充电或放电状态完全没有关系。SAFE 引脚也可用作二次保护 IC 的状态检测,并在该保护被触发时完成电池状态在 NVM 存储器中的记录更新。
RT9422 还集成了具有 128 位密钥的 SHA-1/HMAC 认证机制,可对电池克隆现象进行有效预防。
应用
1.智能手机
2.平板电脑
3.穿戴式设备
4.数码相机
5.数码摄像机
6.手持和便携式应用
主要规格
| RT9422 | |
|---|---|
| Status | Active |
| Number of Series Cells | 1 |
| Supply Voltage (min) (V) | 2.5 |
| Supply Voltage (max) (V) | 5.5 |
| Communication Interface | I2C |
| Package Type | WDFN2.5x4-12 |
关键特性
1.支持电池包侧的电池电量计量
2.适用于单节锂离子/锂聚合物电池应用
3.使用包含电流检测的电压电量计算法计算荷电状态
4.电量计算结果不存在累积误差
5.可上报 SOC、SOH、FCC、TTE 和使用循环数
6.电压测量误差:±7.5mV
7.电流测量误差:±1%
8.电池温度测量误差:±3°C
9.有报警信息的电池电压、温度和 SOC 监控
10.使用非易失存储器保存电池寿命、电池特性和制造商信息
11.提供第二重电池安全保护
12.使用 SHA-1/HMAC 算法进行电池包认证
13.支持电池高倍率充电
14.功耗低
15.使用低值电流检测电阻 (2.5mΩ~20mΩ,典型值为 10mΩ)
16.12 引脚 WDFN封装,0.4mm 引脚间距
17.I2C 控制接口

编辑:xiaoYing 最后修改时间:2024-10-14


