超级电容组充电解决大电容充电方案

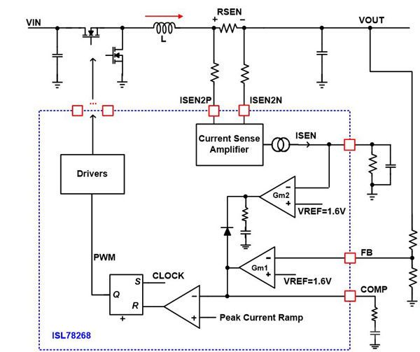
图4显示了ISL78268同步降压控制器的一小部分功能框图。如图所示,有两个独立的误差放大器,分别标记为Gm1和Gm2,用于实现恒定电压(Gm1)和恒定电流(Gm2)。
误差放大器Gm1用于CV闭环控制。它比较FB的反馈电压与内部1.6V参考电压,并在COMP引脚产生误差电压。FB引脚从输出电压连接至一个电阻分压器,并设置为当输出电压为预期电压水平时FB电压为1.6V。于是COMP电压即代表预期输出电压与实际输出电压之差。然后比较COMP与电感电流相比较,以生成PWM信号,来控制输出电压,使之保持恒定。
误差放大器Gm2用于CI闭环控制。它比较IMON/DE引脚电压与内部1.6V参考电压,并在COMP引脚产生误差电压。IMON/DE引脚电压是内部产生的,代表平均输出电感电流负载值。因此,COMP电压在Gm2回路激活时(Gm1和Gm2的输出之间的二极管有效地选择哪个回路是激活的)代表预期输出电流与实际输出电流之差。然后COMP与电感电流相比较,以生成PWM信号,来控制输出电压,使之保持恒定。
在超级电容电压达到目标电压之前的充电阶段,由Gm2的输出来驱动COMP引脚,产生PWM输出,以实现CI控制。当超级电容电压达到目标值时,充电电流减小,引起IMON/DE引脚电压降低和CI回路断开(当IMON/DE<1.6V时),于是CV回路自然地接管对COMP的控制,从而保持输出电压恒定。
ISL78268降压控制器既有峰值电流模式的PWM控制器(可靠的逐周期峰值电流调制器),也有非常适用于超级电容充电的外部恒定平均电流回路。

图4.ISL78268 CICV回路简化框图
现在,我们可以重点介绍已实现的超级电容充电实现方案。图5、6和7显示了由ISL78268控制,来为超级电容组(12节50F/2.7V串联电容)充电的同步降压控制器的实验波形。超级电容将通过主电源充电至25V。

图5.超级电容充电的实验波形
图5显示超级电容充电有多个阶段。开始时,在第1阶段,Vo几乎为0.ISL78268的IMON/DE引脚上的平均电流信号还未达到1.6V(期望充电电流的参考值),所以CI回路还未接通(engage)。在此阶段,电感器的峰值电流被逐周期限制于固定的OC阈值。在VOUT处于低水平(FB<0.4V)的充电阶段开始时,开关频率最大值被限制在50kHz,以预防所提到的因为低VOUT时的峰值电流限制而引起的电感器失控问题。
图6显示了第1阶段的波形的放大图。第2阶段从IMON/DE引脚电压(黄色迹线)达到1.6V时开始。在此阶段,CI回路接通并拉低COMP信号(青色迹线),从而开始稳定输出电流并使IMON/DE引脚电压保持恒定。IMON/DE引脚电压代表所感测的平均输出电流信号。IL波形(绿色迹线)显示平均电流在第2阶段被控制为恒定水平。输出电压波形(粉色迹线)显示超级电容被恒定充电电流以线性方式充电。

图6.超级电容充电第1阶段的实验波形放大
第3阶段从FB引脚检测到0.4V电压开始(图7)。该触发之后恒定电流稳定回路将完全接通,所以开关频率可自动调节至预编程的300kHz.在更高的开关频率下,电感电流纹波(绿色迹线)显着减小。输出电压(粉色迹线)继续呈线性增加,表示超级电容被线性充电。

图7.超级电容充电的实验波形
回到图5,第3阶段一直到Vo达到25V的目标电压时结束。此时,CV回路接通并稳定输出电压。平均电流回路断开。图5显示输出电压(粉色迹线)趋平且电感电流降低。代表平均充电电流的IMON/DE引脚电流也下降,表示恒定电流稳定过程结束。
结束语
超级电容由于其固有物理特征对比传统电池具有的优势在汽车、工业和消费产品中被用作能量存储解决方案。为使超级电容组的可存储能量最大化,最佳方案常常是串联多个超级电容单元来实现高电容组电压。充电时,最好使用CICV方法来限制由于超级电容充电到恒定电压期间的低ESR而产生的高电流。恒定电流还可以使充电损耗可控制,这可以减少所生成的热量并延长超级电容的寿命。因此,让充电电路容忍高电压并提供CICV控制功能是有益的。

编辑:admin 最后修改时间:2018-01-17


