上海航芯 | 热敏打印机方案分享
随着电子信息化、自动化程度提高,条码识别技术的发展,热敏打印机的应用范围也在不断扩大,已从传统的办公和家庭传真文档,快速向商业零售、工业制造业、交通运输业、物流、金融、彩票、医疗、教育等新兴专业应用领域拓展。
本文将为大家介绍基于上海航芯ACM32F403的热敏打印机设计方案。
1、打印原理
热敏打印机的原理是,在介质基底上(通常是纸)覆上一层热敏材料,将热敏材料加热一段时间后变成深色(一般是黑色,也有蓝色)。这种化学反应是在一定的温度下进行的。高温会加速这种化学反应。当温度低于60℃时,热敏材料需要经过相当长,甚至长达几年的时间才能变成深色;而当温度为200℃时,这种反应会在几微秒内完成。
热敏打印机有选择地在热敏纸的确定位置上加热,由此就产生了相应的图形。加热是由与热敏材料相接触的打印头上的一个小电子加热器提供的。加热器排成方点或条的形式由打印机进行逻辑控制,当被驱动时,就在热敏纸上产生一个与加热元素相应的图形。控制加热元素的同一逻辑电路,同时也控制着进纸,因而能在整个标签或纸张上印出图形。

图1. 热敏打印机的原理
2、使用芯片
本文描述的热敏打印机方案,是基于上海航芯ACM32F403系列的MCU进行设计。
ACM32F403芯片采用高性能内核,支持Cortex-M33和Cortex-M4F指令集。芯片内核支持一整套DSP指令用于数字信号处理,支持单精度FPU处理浮点数据,同时还支持Memory Protection Unit(MPU)用于提升应用的安全性。
ACM32F403系列芯片最高工作频率可达180MHz,内嵌数学硬件加速,内置最大512KB的eFlash和最大192KB SRAM。芯片集成了一个12位多通道2M sps高精度ADC、一个12位2通道的DAC、多达3路运放、2路比较器,集成了1个高级定时器,6个通用16位定时器,1个通用32位定时器,2个基本16位定时器,1个系统看门狗,1个独立看门狗,一个低功耗的实时钟(RTC),内置多路UART、LPUART、SPI、I2C、I2S、CAN、全速USB等丰富的通讯外设,内建AES、CRC、TRNG等算法模块。
3
方案特点
支持蓝牙、USB、UART等多种通讯接口的打印方式
支持无任务时自动进入断电模式,续航时间更长
支持打印高温、缺纸和低电量报警
SPI FLASH存放字库,支持在线更新字库,可调整字体、大小、粗细等
支持MCU和BLE芯片固件在线升级
4
设计方案

图2. 基于ACM32F403热敏打印机设计方案框图
5
功能介绍
1.1多接口打印流程
本方案可以通过UART、USB和蓝牙接口接收数据,并通过ACM32F403芯片的Timer,GPIO,ADC、SPI等模块进行热敏打印机头的打印工作。
具体流程如下:
1)通过UART、USB和蓝牙接口接收数据,数据需要通过GBK码的方式发送,并存储到芯片内部;
2)将每个字的GBK码,通过SPI接口查询到SPI FLASH上字库中对应的数据,并传输到打印buffer中;
3)芯片通过Timer来控制步进电机运行的速度和打印机头加热的时间,通过GPIO来控制加热使能和控制步进电机的前进和后退,ADC来检测打印机温度,最终完成打印工作。

图3. 多接口打印流程
1.2 字库更新流程
本方案内部firmware实现了一个UART接收数据,SPI下载数据的系统,采用类似7816 T=1的数据格式进行传输,将字库的BIN文件下载到SPI FLASH中,以实现字库的下载和更新。因为片外SPI FLASH大小的原因,默认只支持24*24大小的字体打印,如果更换字体,需要重新下载字库文件。

图4. 字库下载流程
本方案支持字库的更新,可以调节打印字体的字体、大小,粗细等参数。字库更新后需要修改firmware代码,以实现不同字体的打印。

图5. 字体设置参数
1.3 字库调用流程
本方案中的SPI FLASH中能存放字体大小为16*16或24*24的字库,并且有完整的配套firmware代码。
具体字库调用流程如下:
1)从UART、USB或BLE接口接收需要打印文字的GBK码;
2)根据GBK码计算出该文字在字库中的内码;
3)通过SPI接口读取字库中内码的数据,数据长度根据字体大小来定;
4)将读出的数据传输到打印机头,完成打印。

图6. 字库调用流程
1.4 数据打印流程

图7. 数据打印软件流程

图8. 打印机芯和步进电机原理图
数据打印流程:
1)打印机开机流程;
2)将打印数据通过SPI接口传输到打印机缓存;
3)判断是否是第一行,如果是打开电机Timer,并前进一步;
4)判断是否是最后一行或者是否缺纸,如果是进入打印机关机流程;
5)开始加热,打开加热Timer,并等待加热完成;
6)循环2)~5),直到打印完毕。
打印机开机流程:
1)将打印机DST(选通脉冲)信号设为低电平;
2)将打印机LATCH(数据锁存)信号设为高电平;
3)打开热敏头逻辑电源;
4)打开热敏头加热电源;
打印机关机流程:
1)停止加热Timer;
2)关闭热敏头加热电源;
3)将打印机DST(选通脉冲)信号设为低电平;
4)将打印机LATCH(数据锁存)信号设为高电平;
5)关闭热敏头逻辑电源。
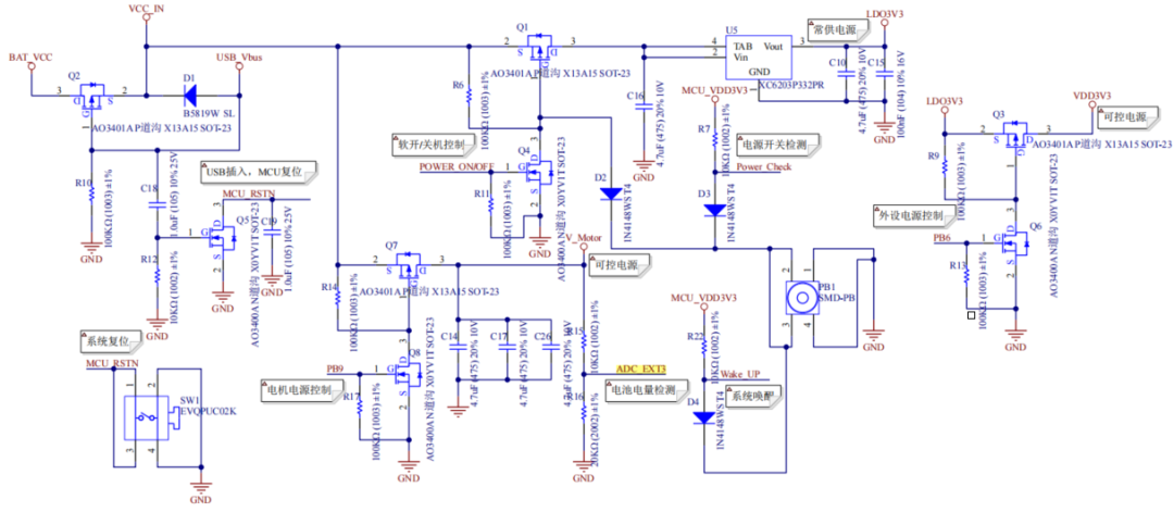
1.5 电源控制系统介绍

图9. 电源控制系统介绍
1)供电:系统采用单节锂电池4.2V或者USB 5V供电;
2)异常:当MCU内部程序跑飞/死机时,首先可以按下SW1复位MCU,再不行可以按住正常开/关机键,再插入USB线使MCU复位;
3)开机:系统未通电时,按住开/关机键,此时MCU上电,MCU开始从eFlash启动,初始化成功后将POWER_ON/OFF信号置高,双色灯中的绿灯点亮(InitPass_常亮、内部锂电池充电满_常亮),若初始化失败或检测到异常/错误(比如电池电量低,外设初始化失败、通信不正常等),将双色灯中的红灯点亮(Err1_常亮、Err2_1s闪、Err3_快闪);
4)关机:系统通电时,按住开/关机键,Power_Check引脚会检测到一个下降沿,并且接着会有持续的低电平,松开按键后,再将电源控制信号拉低;
5)正常关机的顺序是:先灭灯,然后断电机驱动电源和外设电源,再断MCU电源;
6)PB1为开/关机按键与系统唤醒键,SW1为系统唤醒按键与复位键,通常情况,用户按一下是要唤醒系统,长按是正常开关机;
7)没有打印任务时,需要关闭电机电源和外设电源,来节省锂电池电量;所以系统经过定时进入待机前,MCU关闭电机驱动电源/外设电源后,进入待机。

编辑:admin 最后修改时间:2023-03-25


