航顺芯片HK32F030MF4P6设计出最小系统板
简介:基于航顺高性价比单片机HK32F030MF4P6设计出的最小系统板。有TypeC和串口,可以整上位机和蜂鸣器。开源协议: MIT
描述:
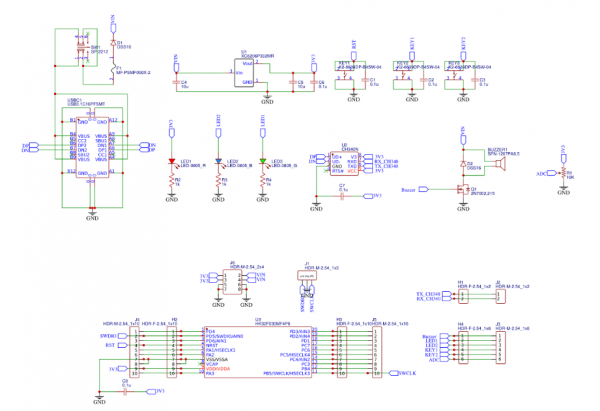
基于航顺高性价比单片机HK32F030MF4P6设计出的最小系统板
板载usb转串口、两个用户led、两个用户按键、一个电位器、一个蜂鸣器
由于该mcu复用引脚较STM32更为自由,所以板载外设未固定连接到MCU,而是使用排针排母引出,使用时需要使用杜邦线跳线连接。
开发上航顺HK写的库还是挺不错的,基本功能都可以直接调用函数,整体类似ST的标准库,熟悉的话可以很快上手
附件是HK官方给出的参考资料
另外TIM6在例程中没有示例,参考TIM2时基写就行
设计图

如需要了解更多航顺MCU产品,请联系航顺核心代理商,颖特新科技,或者扫码联系我们!

在之前的介绍中,我们也为大家介绍了《航顺芯片HK32F103CBT6应用于智能风枪》,也是目前我们主推的非常成熟的解决方案!

编辑:zzy 最后修改时间:2022-06-08


