PIC单片机基础知识之AD转换
AD转换
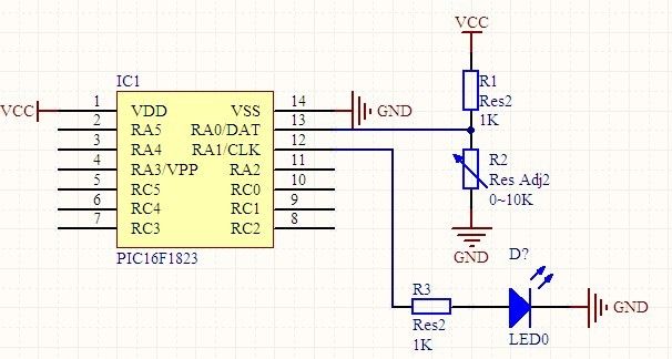
我们先看看R1和R2,R2是个可调电阻 如果我们将R2变大 RA0这个管脚上的电压就越大。R2变小 RA0这个管脚上的电压就越小。那单片机是怎么知道电压变化的。这就需要AD转换。就是将模拟量转换成数字量。

PIC单片机如何表示电压
PIC用十位二进制位的数来表示电压,也就是数值0~1023来表示电压。那比如现在这个数值是400那这代表多少的电压?这就要根据参考电压来确定了。
比如我们设置正参考电压为3.3V ,当输入的电压为0时,数值就为0。当输入的电压为3.3V时,数值就是1023. 那如果输入的电压是1.2V代表多少电压。
首先,先算出一个数值代表多少的电压 3.3V除以1023 约等于 0.003V .
然后,1.2V除以0.003V 等于400. 这就得出了400代表的是1.2V。
见下图我们可以看AN0~AN7.这些都是可以配置成模拟输入的端口。只有这些引脚才能做为AD转换的端口。

实例讲解:
例如: 我们看第一张的原理图,从RA0/AN0脚输入个模拟量如果电压大于1.2v则LED亮否则LED灭。
AD的设置步骤:
1,设置端口
将RA0口设置为输入 TRISA = 0x01;
将RA0口设置为模拟 ANSELA = 0x01;
2, 配置ADC模块
选择ADC的转换时钟。
如何选择转换时钟呢 要根据现在的时钟频率进行选择。可以根据数据手册中的表格进行选择 。
我们设置单片机的时钟频率为32MHZ ,选择ADC周期关键不要选择阴影部分,在32MHz 这一列 我们随意选择了ADC时钟周期1us,对应的时钟源为Fosc/32.,AD控制寄存器1 ADCON1的ADCS<2:0>=010注:ADCS<2:0>代表的意思就是 ADCS的0到2位

配置参考电压
我们这里把正参考电压配置为电源压。AD控制寄存器1 ADCON1的ADPREF<1:0>=00;
配置左/右对齐
AD转换后数值是十位的二进制,我们用单片机却只是八位的,所以PIC单片机,用两个八位的寄存器来存放AD值,ADRESH用来存放高位结果,ADRESL用来存放低位结果。可是ADRESH和ADRESL加起来是十六啊。那这十位的数值是怎么放在里面的。这就靠左右对齐来设置,
如果是右对齐 低8八位放在ADRESL,剩下的2位放在ADRESH中。
如果是左对齐 高8八位放在ADRESH,剩下的2位放在ADRESL中。见下图

我们这里选择右对齐,所以AD控制寄存器1 ADCON1的 ADFM=1

上面将有关ADCON1寄存器的配置说完了。下面来讲解ADCON0
选择ADC输入通道
AD转换模块只有一个,而AD输入通道有8个AN0~AN7.所以不可能同时进行AD转换,那个需要用我们就分配给那个,根据硬件我们将AD转换模块分配给AN0.
所以 ADCON0 的CHS<4:0>=0000;
开启ADC模块
ADC模块开启,ADCON0的ADON=1,只是单纯的启用ADC模块。并不开始AD转换。如果不用ADC模块时候建议关闭。可以省点电哦!!!

3 开始AD转换
ADCON0的Go/DONE=1开启AD转换。
4 等待AD转换结束
5 读取结果
一般情况下我们并不取一次的AD转换的值。而是取多次之后算平均值。这样来确保转换的准确性。 配置ADC模块,有许多地方并没有讲解为什么这么配置,因为许多配置其实是比较随意的。并不是那么的绝对的。一定非要选择哪一个。当然实际的配置还是要根据你项目需求。
//开发环境MPLAB X IDE ,单片机PIC16LF1823.
#include
__CONFIG(FOSC_INTOSC&WDTE_OFF&PWRTE_ON&MCLRE_OFF&CP_ON&CPD_OFF&BOREN_ON
&CLKOUTEN_OFF&IESO_ON&FCMEN_ON);//这个要放到上一行去
__CONFIG(PLLEN_OFF&LVP_OFF) ;
#define ADC_NUM 8 //转换的次数
#define LED LATA1
void init_GPIO(void)
{
TRISA = 0x01;//端口设置为输入
ANSELA = 0x01;//设置为模拟输入
PORTA = 0x00;
LATA = 0x00;
}
void init_fosc(void)
{
OSCCON = 0xF0;//32MHZ
}
void init_AD(void)
{
ADCON1= 0xA0;//右对齐,AD时钟为Fosc/32,参考电压为电源电压,
ADCON0= 0x00;//选择通道AN0
ADCON0bits.ADON = 1;//开启模块
}
unsigned int ADC_BAT_ONE(void)//转换一次
{
unsigned int value;
value=0;
ADCON0bits.CHS =0;//选择通道AN0
ADCON0bits.ADGO=1;//开始转换
while(ADCON0bits.GO==1);//等待转换结束
value=(unsigned int)ADRESH;//强制类型转换,因为ADRESH是字符型的只能表示8位二进制。所以必须转换成可以容纳10位二进制的整型。
value= value<<8;// 将高两位左移8位
value += ADRESL;//低八位加入ADRESL的值。
return value;
}
unsigned int ADC_BAT_contiue(void)
{
unsigned int ADV_MCU[ADC_NUM],ADV_CNT,ADV_ALL;
ADV_ALL=0;
for(ADV_CNT=0;ADV_CNT
{
ADV_MCU[ADV_CNT]=ADC_BAT_ONE();
}
for(ADV_CNT=0;ADV_CNT
{
ADV_ALL += ADV_MCU[ADV_CNT];
}
ADV_ALL= ADV_ALL/ADC_NUM;
return ADV_ALL;//得到结果返回
}
/*
*
*/
int main(int argc, char** argv) {
init_fosc();//设置时钟
init_GPIO();//设置I/O口
init_AD();//设置AD
while(1)
{
if( ADC_BAT_contiue()>400)//判断输入电压是否大于1.2V
{
LED=1;//灯亮
}
else
{
LED=0;//灯灭
}
}
}

编辑:admin 最后修改时间:2018-05-22


